• F1日本GPトップ
  • アクセスのご案内

アクセスのご案内

電車・バスをご利用の方

●周辺路線図

伊勢鉄道「鈴鹿サーキット稲生駅」は、乗車まで待ち時間が3時間以上になることが予想されます。他の駅を利用を強くお勧めいたします。

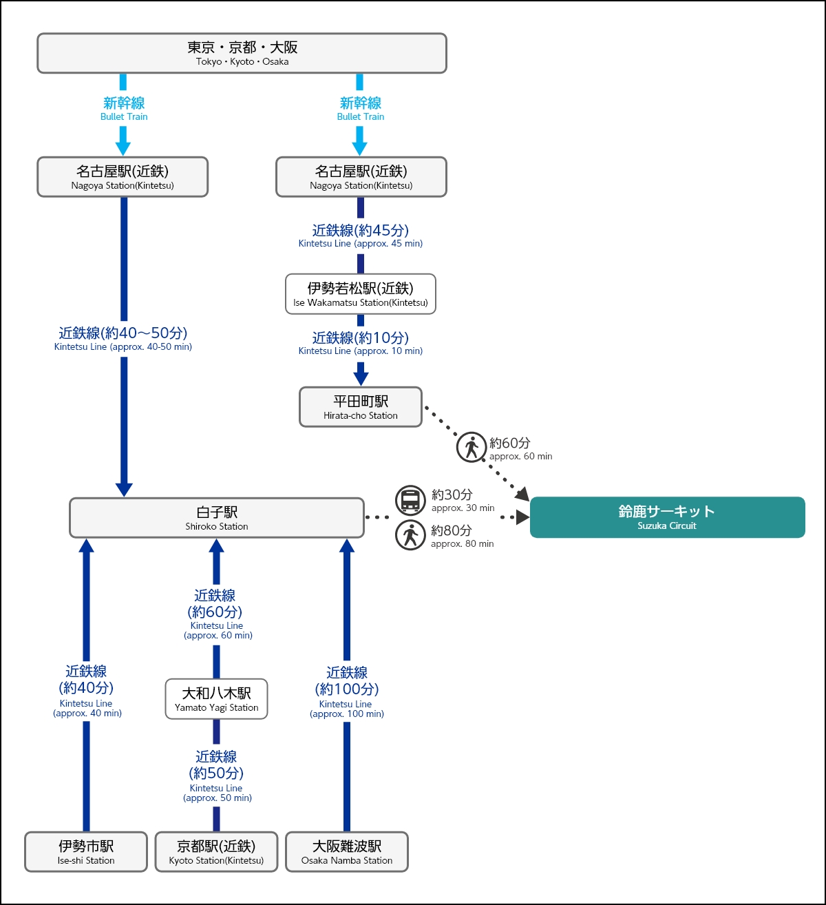
●アクセス経路

おススメしないアクセスルート

おススメ アクセス情報

出発地点別アクセス方法

  • 東京・名古屋から
  • 大阪・京都から

近鉄白子駅からのシャトルバス(予約不要)

近鉄特急のご案内(外部サイト)近鉄特急のご案内(外部サイト)

近鉄白子駅・平田町駅と鈴鹿サーキット間の徒歩ルート

タクシー

自転車・バイク・送迎

駐車場

予約制直行バス

ツアー

その他情報

  • 鈴鹿サーキット周辺の渋滞情報案内(外部サイト)
  • みんなの声
  • よくあるお問い合わせ